


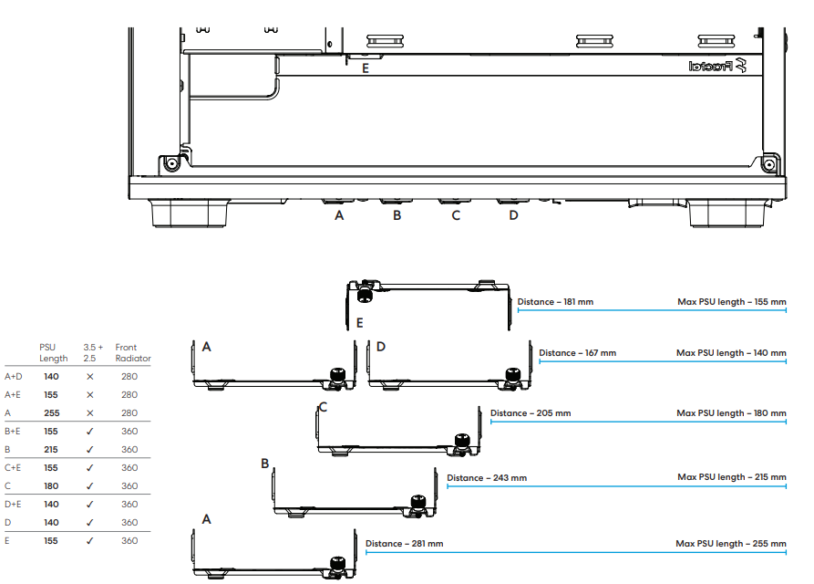
There are a few positions in the bottom where 3.5" and 2.5" drives can be mounted. On the larger trays displayed above, you can mount both a 2.5" and 3.5" drive on it at the same time. These positions will however limit both PSU length and what front radiator you can use. Please see below image from the manual displaying the positions and limits they cause:
