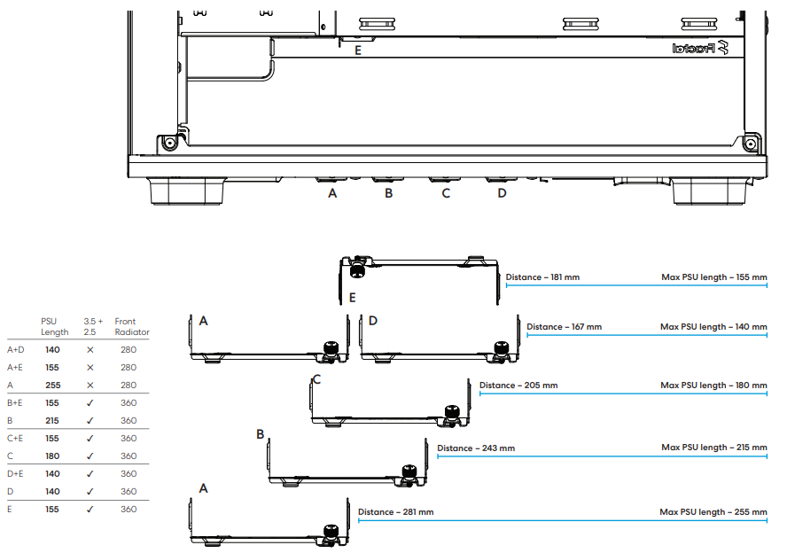
The maximum PSU length varies depending on how many HDD's you have installed, and where they are located. Please see below image from the Epoch user guide displaying which positions the drive trays can be installed in, and how the different positions affect the maximum PSU length (to ease it down; If you only use one tray, the max PSU length is 255 mm. If you use two, the max PSU length is 155 mm);
